

(一)展位介绍:由主办机构统一提供,尺寸为 6 米 ×3 米、6米×4 米、6米×6 米的展位。
(二)基本配置
1、18平:洽谈桌椅2套,接待台1个吧椅1张,插座1个,垃圾桶1个,炮灯2个,筒灯4个,铲灯8个;
2、24平:洽谈桌椅2套,接待台1个吧椅1张,插座1个,垃圾桶1个,炮灯2个,筒灯6个,铲灯9个;
3、36平:洽谈桌椅2套,接待台1个吧椅1张,插座1个,垃圾桶1个,炮灯3个,筒灯10个,铲灯10个。
需在2025年12月31日24:00前登录“展商管理系统”填写展商信息(账号密码由组委会提供),包括参展公司宣传用名、公司Logo、联系方式、公司简介、产品信息、楣板等。
(一)展商证
注册:由主办机构统一制作,需在2026年3月22日18:00前登录进入“展商管理系统—证件申请”页面完成参展人员实名信息填写。
入场:展览期间凭身份证及展商证件进出展馆,展商证不得转让、变卖、涂改,如出现证件丢失,请凭有效证件到主办单位服务处,办理补办手续。
(二)货车车证
1、数量配置

2、办理流程
提前办理:主办机构统一提供,需在2026年01月30日24:00前把快递收件信息提交给主办机构,由主办机构统一寄出。
现场办理:布展期间由展商到1号馆主办服务处,凭展商“报到通知书”领取货车车证。
3、进馆路线
展会期间,车辆凭“货车车证”出入展馆,并根据该证所指定的停车区域将车辆停放在展馆周边的红线范围内停车区域、地下停车场,详见《货车进馆路线》PDF。
(四)报到通知单
获取:展商需在2026年3月22日18:00前登录进入“展商管理系统 — 展商报到”页面获取“报道通知单”签名保存。
提醒:现场报到时需出示“电子版报道通知单”,经主办工作人员核实后,领取与实名认证人数对应的展商证等资料,领取人需签字确认。
(五)票券说明
1、会刊券:开展期间,凭此券到相应领取点领取会刊,一张券对应一本会刊;
2、矿泉水券:开展期间,凭此券到相应领取点领取矿泉水,一张券对应一箱矿泉水;
3、展商带餐通行券:开展期间,展商可在外带餐进入馆内,一张券对应一次带餐进入馆内;
提醒:以上票券均由主办机构提供,复印无效,过期作废。
如有水/电/气/网络等租赁需求,需在2026年2月9日24:00前登录主场承建商网站进行下单:智奥网站(负一楼、一楼)、天马网站(二楼、三楼)。
如有展位搭建、展品运输、酒店预订等需求,可登录进入“展商管理系统—展会服务”页面查看对应联系方式。
(一)展商报到
前往展商报到处(1号馆东面序厅)→ 出示报到通知单→复核展商费用缴清→领取证件等相关资料→入场
(二)小轿车停车优惠

缴费步骤:关注“保利世贸博览馆 ”微信公众号→点击我的服务→车辆管理→停车缴费→绑定车牌→持有效凭证→办理地点→手机支付→离场
(三)卸货区管理规定

(四)车辆限长限高规定
1、负一层卸货区域位于场馆负一层,经西南面停车场入口进入,车道入口限高为 3.5 米、车辆长度不得超过 7.5 米。
2、一层卸货区位于场馆一层西面,经展馆西面西1入口进入,车辆长度不得超过 17.5 米,进入一层馆内车辆长度不得超过 14 米。
3、上二层大斜坡进馆卸材料的车辆高度不得超过 3.8 米,长度不得超过 8 米
4、布撤展车辆,挂车一律不能开进馆内。
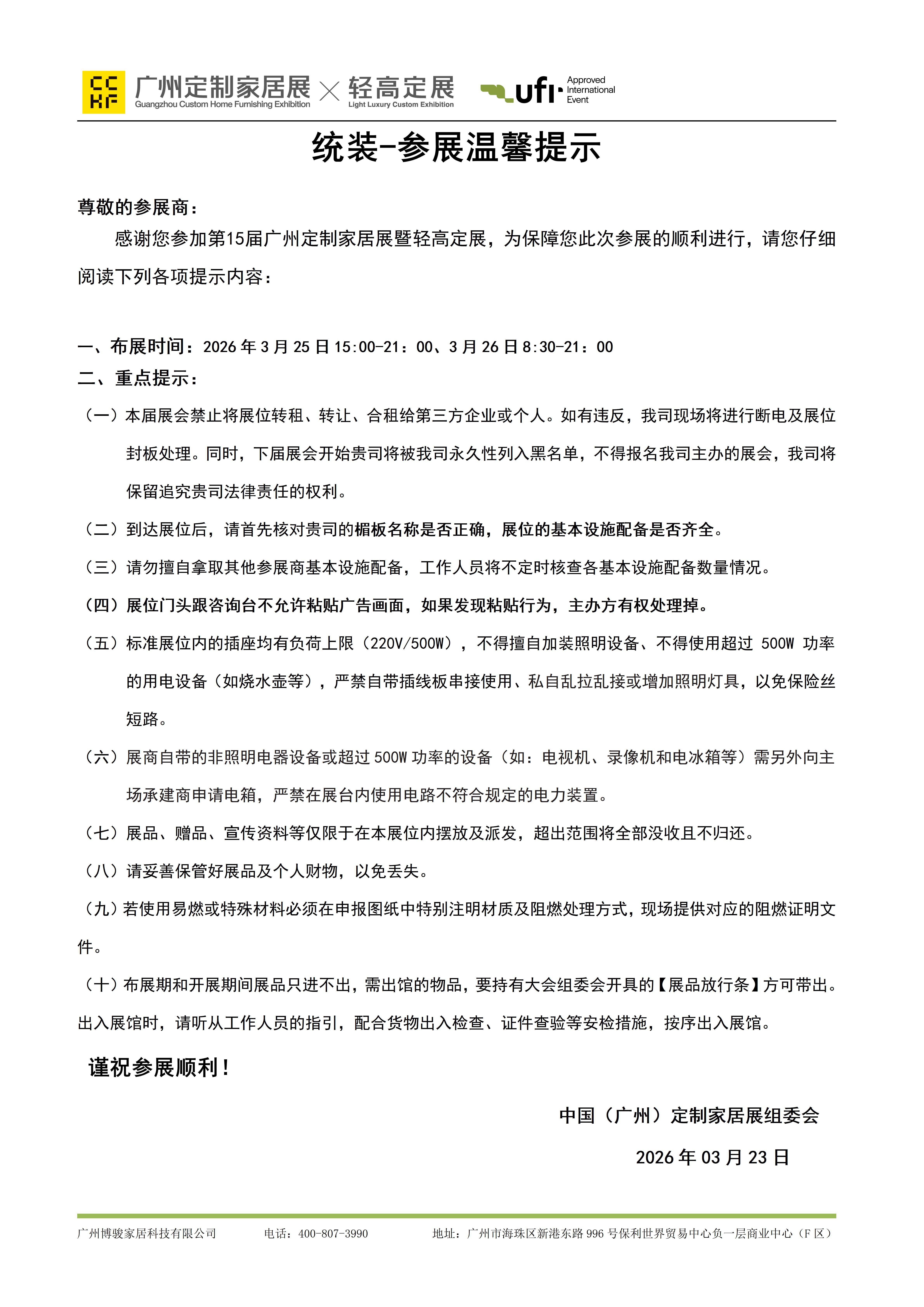
为保障本次参展工作的顺利进行,请仔细阅读《参展温馨提示》PDF。
(一)撤展流程
主办机构公布撤展时间→展商打包展品→服务点领取放行条→填写放行条→展馆保安检查→展品撤出展馆→主场承建商入场→拆展台→交付场地→主场审核→完成撤展。
为保障本次撤展工作的顺利进行,请仔细阅读《撤展通知》PDF。